Projects

Work and capstone projects

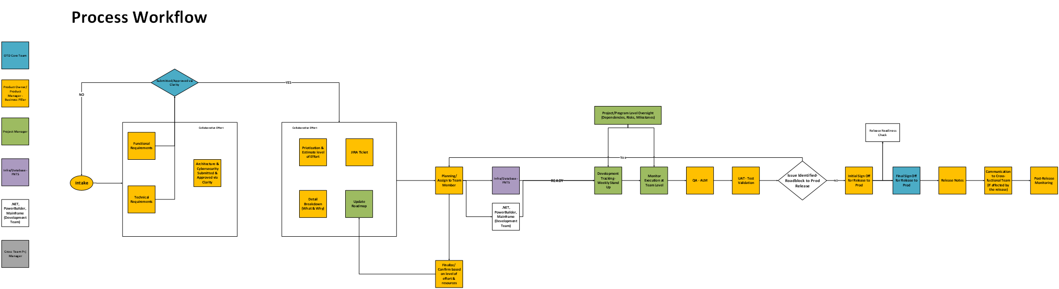
Team Operating Model process workflow diagram
Built High Performing Teams

Team Workflow Optimization

Shifted team focus from meetings to execution by implementing a new workflow and communication strategy. Resulted in high-performing, self-directed teams with improved team satisfaction.

MS Visio User Interviews Coaching
IBM Enterprise Design Thinking Practitioner badge — Shared Fences Co project
Human-Centered Design

Shared Fences Co

Applied IBM Enterprise Design Thinking to map the homeowner-to-service-provider ecosystem, conduct customer discovery, and prototype a solution addressing why only 31% of homeowners find qualified pros "very easy" to locate.

Design Thinking Ecosystem Mapping Customer Discovery
AMZN
Financial Analysis
Corporate Finance

Amazon Financial Analysis

Computed company-wide and divisional WACCs for Amazon's three segments, applied EVA analysis to reveal that AWS alone drives $24.1B in value creation while both retail divisions destroy value, and delivered strategic recommendations for capital reallocation.

WACC EVA Divisional Valuation
WOW vs COL
Price Gouging Analysis
Supply Chain · Accounting Analysis

Australian Price Gouging Case Study

Investigated Woolworths Group's record FY23 profits using five years of comparative financial data against Coles, determined profits stemmed from volume growth rather than margin expansion, and authored a C-suite disclosure strategy memo and press release advising proactive investor communication.

Ratio Analysis Disclosure Strategy Investor Relations
GOLD
Supply Chain Optimization
Supply Chain · Operations

GOLD Meals — Supply Chain Optimization

Identified $866K in annual savings for a regional meal-kit startup by applying EOQ modeling across four western states and designing a centralized distribution network. Delivered a 3-phase national growth roadmap with a phased insourcing strategy projected to reduce per-unit fulfillment costs by 73%.

EOQ Inventory Optimization Growth Strategy
HSY
Valuation Analysis
Financial Accounting · Valuation

Hershey Company — HSY Analysis

Built a full ROPI intrinsic valuation model for The Hershey Company using 10 years of audited financials and a 5-year forecast, estimating a WACC of 5.61% and an intrinsic value of $301.16 per share. Concluded HSY was significantly undervalued at its $168.52 market price, with all sensitivity scenarios confirming a 41–46% discount to fair value.

ROPI Model WACC Financial Forecasting
ABNB
Business Model Analysis
Economics · Platform Strategy

Airbnb Business Model Analysis

Analyzed Airbnb's asset-light platform model through core economics frameworks — decomposing its dual-sided revenue structure, fixed vs. variable cost dynamics, price elasticity across five demand segments, and network-effect moat. Concluded the model structurally outperforms traditional hospitality on margins and recommended long-term stays and corporate travel expansion to reduce dependence on highly elastic leisure demand.

Platform Economics Price Elasticity Business Model Analysis